AI摘要
文章以一次配置未及时生效的雪崩事故切入,剖析Nacos长轮询原理:客户端30s长连接hold,服务端用异步队列+MD5比对即时回推;结合Spring @RefreshScope事件链完成动态刷新。给出调优、重试、灰度、监控、诊断等全套生产级方案,强调“长轮询≠简单轮询”,唯有深研原理与观测体系,才能避免“深夜告警”。
我曾经以为配置中心就是简单的"发布-订阅",直到那个深夜的线上告警——某个核心服务的超时配置没有及时生效,导致整个系统雪崩,我才真正理解长轮询背后的复杂性。
一、从一次配置更新失败的事故说起
1.1 事故现场还原
我们先来看看当时的配置和代码:
# 在Nacos中的服务配置
# Data ID: order-service.yaml
# Group: DEFAULT_GROUP
feign:
client:
config:
default:
connectTimeout: 5000 # 计划从2000改为5000
readTimeout: 10000 # 计划从5000改为10000服务中的配置读取代码:
@RefreshScope
@RestController
@RequestMapping("/orders")
@Slf4j
public class OrderController {
@Value("${feign.client.config.default.connectTimeout:2000}")
private Integer connectTimeout;
@Value("${feign.client.config.default.readTimeout:5000}")
private Integer readTimeout;
@Autowired
private OrderFeignClient orderFeignClient;
@GetMapping("/{orderId}")
public Order getOrder(@PathVariable String orderId) {
log.info("当前超时配置 - connectTimeout: {}, readTimeout: {}",
connectTimeout, readTimeout);
// 这里调用的Feign客户端应该使用上面的超时配置
return orderFeignClient.getOrder(orderId);
}
@PostConstruct
public void init() {
log.info("OrderController初始化完成,超时配置 - connectTimeout: {}, readTimeout: {}",
connectTimeout, readTimeout);
}
}在Nacos控制台修改配置后,监控显示:
23:00:00 - 配置修改
23:00:30 - 服务A配置生效
23:01:15 - 服务B配置生效
23:02:45 - 服务C配置仍未生效 -> 开始出现超时错误
23:05:00 - 手动重启服务C后配置生效问题很明显:不同服务实例的配置刷新时间差异很大,有的实例根本没有及时刷新。
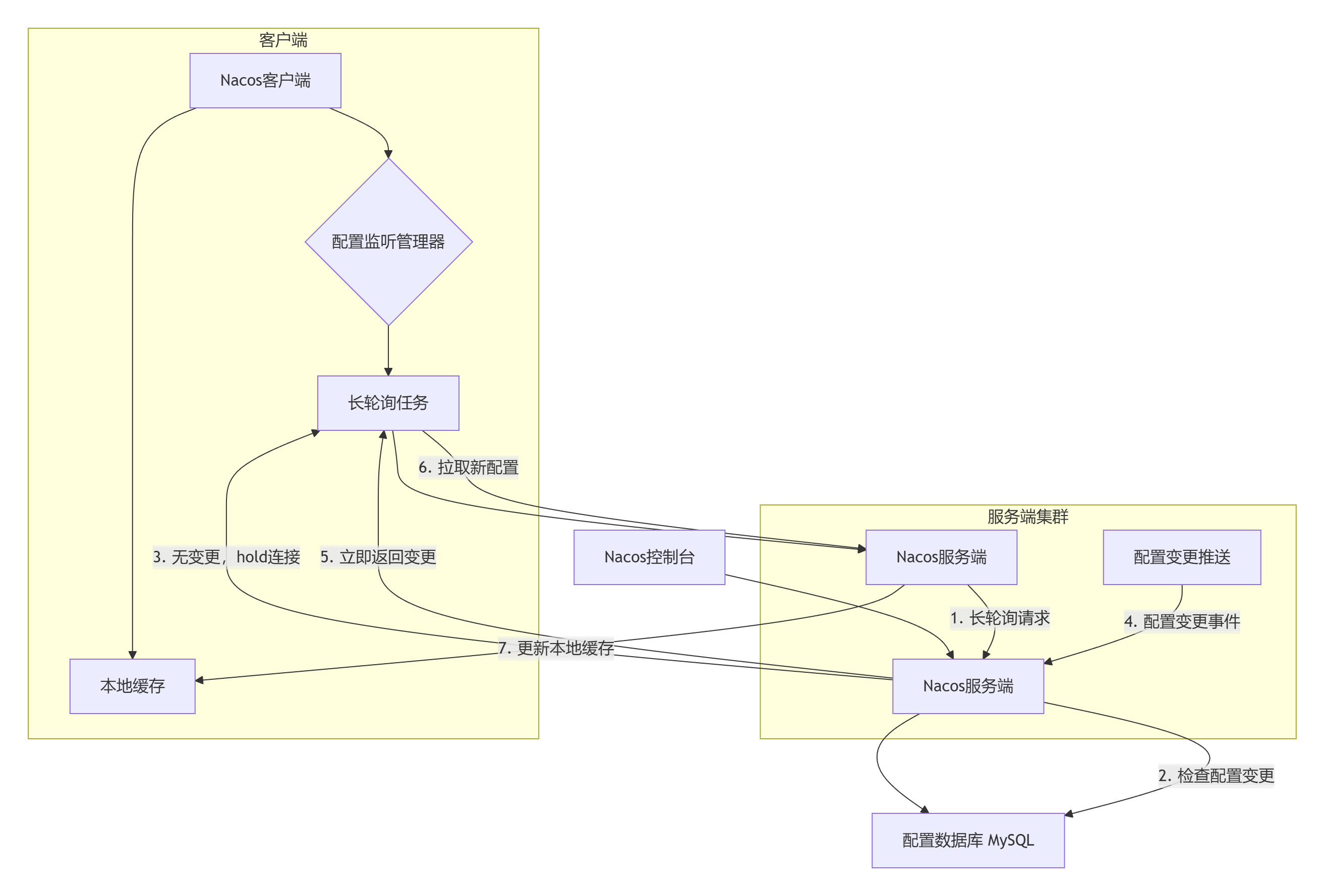
二、Nacos配置中心架构总览
2.1 Nacos配置中心的整体架构
在深入长轮询之前,我们先了解Nacos配置中心的整体架构:
2.2 核心组件解析
// Nacos客户端配置管理的核心类
public class ClientWorker implements Closeable {
// 配置缓存管理器
private ConfigCacheService configCacheService;
// 长轮询管理器
private LongPollingManager longPollingManager;
// 配置监听器
private Map<String, List<ManagerListenerWrap>> listenerMap;
// 执行长轮询任务
public void checkConfigInfo() {
// 这是长轮询的入口
}
}
// 服务端处理长轮询的核心类
@RestController
@RequestMapping("/v1/cs")
public class ConfigController {
@PostMapping("/listener")
public String listener(HttpServletRequest request, HttpServletResponse response) {
// 处理客户端的监听请求
return longPollingService.doPollingConfig(request, response, clientMd5Map, probeRequestSize);
}
}三、长轮询的深度解析
3.1 什么是长轮询?
长轮询是客户端发起请求,服务端如果无变更就保持连接,直到有变更或超时才返回的一种机制。这避免了短轮询的空轮询开销。
传统轮询 vs 长轮询:
// 传统轮询:定时请求
@Scheduled(fixedDelay = 30000) // 每30秒轮询一次
public void traditionalPolling() {
ConfigResponse response = fetchConfigFromServer();
if (response.isChanged()) {
updateConfig(response.getConfig());
}
// 问题:实时性差或服务器压力大
}
// 长轮询:保持连接直到变更或超时
public void longPolling() {
while (!shutdown) {
try {
// 发起长轮询请求,服务端最多hold 30秒
ConfigResponse response = longPollRequest(30000);
if (response.isChanged()) {
updateConfig(response.getConfig());
}
// 立即发起下一次请求
} catch (TimeoutException e) {
// 超时后立即重新发起请求
continue;
}
}
}3.2 Nacos长轮询的实现细节
让我们深入Nacos客户端的实际代码:
public class LongPollingRunnable implements Runnable {
private final String dataId;
private final String group;
private final String tenant;
private final String md5; // 当前配置的MD5值
private final List<ManagerListenerWrap> listeners;
@Override
public void run() {
while (!closed) {
try {
// 检查本地配置是否有变更
if (!checkLocalConfig()) {
// 发起长轮询请求
List<String> changedConfigs = checkUpdateConfigStr(
Arrays.asList(dataId), md5, 30000L);
if (changedConfigs != null && !changedConfigs.isEmpty()) {
// 配置有变更,执行回调
for (String changedDataId : changedConfigs) {
executeListeners(changedDataId);
}
}
}
} catch (Throwable e) {
log.error("长轮询异常", e);
try {
Thread.sleep(3000L); // 异常后等待3秒
} catch (InterruptedException ie) {
Thread.currentThread().interrupt();
}
}
}
}
// 发起长轮询请求
private List<String> checkUpdateConfigStr(List<String> dataIds, String md5,
long timeout) throws IOException {
// 构建请求参数
Map<String, String> params = new HashMap<>();
params.put("Listening-Configs", buildListeningConfigs(dataIds, md5));
// 设置超时时间
HttpRequest request = HttpRequest.newBuilder()
.uri(URI.create(serverAddress + "/v1/cs/configs/listener"))
.timeout(Duration.ofMillis(timeout))
.POST(HttpRequest.BodyPublishers.ofString(""))
.headers(params)
.build();
// 发送请求
HttpResponse<String> response = httpClient.send(request,
HttpResponse.BodyHandlers.ofString());
if (response.statusCode() == 200) {
// 返回发生变更的dataId列表
return parseChangedConfigs(response.body());
} else if (response.statusCode() == 304) {
// 无变更
return Collections.emptyList();
} else {
throw new IOException("长轮询请求失败: " + response.statusCode());
}
}
// 构建监听配置字符串
private String buildListeningConfigs(List<String> dataIds, String md5) {
// 格式: dataId^group^tenant^md5|dataId^group^tenant^md5
StringBuilder sb = new StringBuilder();
for (String dataId : dataIds) {
sb.append(dataId)
.append("^2") // 2表示分隔符
.append(group)
.append("^2")
.append(tenant != null ? tenant : "")
.append("^2")
.append(md5)
.append("|");
}
return sb.toString();
}
}3.3 服务端的长轮询处理
服务端的实现更加复杂,需要管理大量客户端连接:
@Service
public class LongPollingService {
// 所有长轮询请求的队列
private final ConcurrentHashMap<String, Set<ClientLongPolling>> allSubs =
new ConcurrentHashMap<>();
// 处理客户端的监听请求
public String doPollingConfig(HttpServletRequest request,
HttpServletResponse response,
Map<String, String> clientMd5Map,
int probeRequestSize) {
// 1. 立即检查是否有配置变更
List<String> changedGroups = MD5Util.compareMd5(request, response, clientMd5Map);
if (!changedGroups.isEmpty()) {
// 有变更,立即返回
return generateResponse(changedGroups);
}
// 2. 无变更,将客户端加入长轮询队列
String clientIp = getClientIp(request);
ClientLongPolling client = new ClientLongPolling(clientIp, request, response);
// 为每个dataId注册监听
for (String groupKey : clientMd5Map.keySet()) {
allSubs.computeIfAbsent(groupKey, k ->
Collections.newSetFromMap(new ConcurrentHashMap<>()))
.add(client);
}
// 3. 设置异步响应
AsyncContext asyncContext = request.startAsync();
asyncContext.setTimeout(30000L); // 30秒超时
client.setAsyncContext(asyncContext);
// 4. 调度超时任务
scheduler.schedule(() -> {
if (!client.isCompleted()) {
// 超时后移除监听并返回空响应
removeClient(client);
sendResponse(response, "[]"); // 返回空数组表示无变更
}
}, 30000L, TimeUnit.MILLISECONDS);
return null; // 表示请求已进入异步处理
}
// 配置变更时的通知
public void notifyConfigChange(String dataId, String group, String tenant) {
String groupKey = GroupKey.getKey(dataId, group, tenant);
Set<ClientLongPolling> clients = allSubs.get(groupKey);
if (clients != null && !clients.isEmpty()) {
List<String> changedGroups = Collections.singletonList(groupKey);
String responseStr = generateResponse(changedGroups);
// 通知所有监听该配置的客户端
for (ClientLongPolling client : clients) {
client.sendResponse(responseStr);
removeClient(client);
}
}
}
}
// 客户端长轮询连接的封装
class ClientLongPolling {
private final String clientIp;
private final HttpServletRequest request;
private final HttpServletResponse response;
private AsyncContext asyncContext;
private volatile boolean completed = false;
public void sendResponse(String responseStr) {
if (!completed) {
completed = true;
try {
response.getWriter().write(responseStr);
asyncContext.complete();
} catch (IOException e) {
log.error("发送响应失败", e);
}
}
}
}四、配置动态刷新的完整流程
4.1 客户端初始化流程
// Spring Cloud Alibaba Nacos配置刷新的关键类
@Configuration
@EnableConfigurationProperties
public class NacosConfigProperties {
// 长轮询超时时间,默认30秒
private long configLongPollTimeout = 30000L;
// 配置刷新重试间隔
private long configRetryTime = 2000L;
// 最大重试次数
private int maxRetry = 3;
}
// 配置监听管理器
public class NacosContextRefresher {
@Autowired
private ConfigService configService;
@PostConstruct
public void registerNacosListenersForApplications() {
// 为每个配置注册监听器
for (String dataId : getAllDataIds()) {
configService.addListener(dataId, group, new AbstractListener() {
@Override
public void receiveConfigInfo(String configInfo) {
// 配置变更回调
refreshConfigInContext(configInfo);
}
});
}
}
private void refreshConfigInContext(String configInfo) {
// 1. 发布EnvironmentChangeEvent事件
publishEnvironmentChangeEvent();
// 2. 刷新@RefreshScope的Bean
refreshScope.refreshAll();
// 3. 发布RefreshEvent事件
applicationContext.publishEvent(new RefreshEvent(this, null, "Nacos config refresh"));
}
}4.2 配置刷新的事件传播链
当配置变更时,Spring Cloud会触发一系列事件:
// 配置刷新的事件传播
@Component
@Slf4j
public class ConfigRefreshListener {
// 监听EnvironmentChangeEvent
@EventListener
public void onEnvironmentChange(EnvironmentChangeEvent event) {
log.info("环境变量变更: {}", event.getKeys());
// 这里可以执行一些环境变量变更后的逻辑
}
// 监听RefreshEvent
@EventListener
public void onRefresh(RefreshEvent event) {
log.info("配置刷新事件触发");
// 刷新后的处理逻辑
}
// 监听RefreshScopeRefreshedEvent
@EventListener
public void onRefreshScopeRefreshed(RefreshScopeRefreshedEvent event) {
log.info("@RefreshScope Bean已刷新: {}", event.getName());
// @RefreshScope Bean刷新后的逻辑
}
}
// @RefreshScope的实现原理
@Target({ElementType.TYPE, ElementType.METHOD})
@Retention(RetentionPolicy.RUNTIME)
@Scope("refresh")
@Documented
public @interface RefreshScope {
ScopedProxyMode proxyMode() default ScopedProxyMode.TARGET_CLASS;
}
// RefreshScope的实现
public class RefreshScope extends GenericScope {
@Override
public Object get(String name, ObjectFactory<?> objectFactory) {
// 每次获取Bean时检查是否需要刷新
if (isRefreshRequired(name)) {
// 销毁旧的Bean
super.destroy(name);
}
return super.get(name, objectFactory);
}
public void refreshAll() {
// 清除所有Bean缓存,触发重新创建
super.destroy();
}
}五、实战:解决配置更新不及时的问题
5.1 问题定位与解决方案
回到我们开头的事故,经过排查发现问题的根源:
- 客户端长轮询连接断开:某些实例的网络环境不稳定,长轮询连接频繁断开
- 服务端超时时间不一致:客户端和服务端的超时时间配置不一致
- 客户端重试机制不足:连接断开后重试不及时
解决方案:
@Configuration
public class NacosConfigEnhancement {
@Bean
public NacosConfigProperties nacosConfigProperties() {
NacosConfigProperties properties = new NacosConfigProperties();
// 调整长轮询参数
properties.setConfigLongPollTimeout(60000L); // 超时时间从30秒改为60秒
properties.setConfigRetryTime(1000L); // 重试间隔从2秒改为1秒
properties.setMaxRetry(5); // 最大重试次数从3次改为5次
// 启用长轮询健康检查
properties.setEnableRemoteSyncConfig(true);
return properties;
}
@Bean
public NacosConfigManager nacosConfigManager(NacosConfigProperties properties) {
NacosConfigManager manager = new NacosConfigManager(properties);
// 添加长轮询连接监控
manager.addListener(new ConfigServiceListener() {
@Override
public void onConnect(ConfigService configService) {
log.info("Nacos配置服务连接成功");
}
@Override
public void onDisconnect(ConfigService configService) {
log.warn("Nacos配置服务连接断开,尝试重连...");
}
@Override
public void onReconnect(ConfigService configService) {
log.info("Nacos配置服务重连成功");
}
});
return manager;
}
}5.2 增强的重试机制
@Component
@Slf4j
public class EnhancedConfigService {
@Autowired
private ConfigService configService;
private final ScheduledExecutorService scheduler =
Executors.newSingleThreadScheduledExecutor();
private final Map<String, Listener> listenerMap = new ConcurrentHashMap<>();
/**
* 增强的添加监听器方法,包含断线重连机制
*/
public void addListenerWithRetry(String dataId, String group, Listener listener) {
String key = buildKey(dataId, group);
try {
configService.addListener(dataId, group, listener);
listenerMap.put(key, listener);
log.info("配置监听器添加成功,dataId: {}, group: {}", dataId, group);
} catch (NacosException e) {
log.error("添加配置监听器失败,开始重试", e);
scheduleRetry(dataId, group, listener, key, 1);
}
}
/**
* 带指数退避的重试机制
*/
private void scheduleRetry(String dataId, String group,
Listener listener, String key, int retryCount) {
if (retryCount > 5) {
log.error("配置监听器重试次数超限,dataId: {}, group: {}", dataId, group);
return;
}
// 指数退避:1s, 2s, 4s, 8s, 16s
long delay = (long) Math.pow(2, retryCount - 1) * 1000;
scheduler.schedule(() -> {
try {
configService.addListener(dataId, group, listener);
listenerMap.put(key, listener);
log.info("配置监听器重试成功,dataId: {}, group: {}", dataId, group);
} catch (NacosException e) {
log.error("配置监听器重试失败,准备下一次重试", e);
scheduleRetry(dataId, group, listener, key, retryCount + 1);
}
}, delay, TimeUnit.MILLISECONDS);
}
/**
* 手动触发配置刷新
*/
public boolean refreshConfigManually(String dataId, String group) {
try {
String content = configService.getConfig(dataId, group, 5000);
if (content != null) {
// 触发配置变更事件
Listener listener = listenerMap.get(buildKey(dataId, group));
if (listener != null) {
listener.receiveConfigInfo(content);
}
return true;
}
} catch (NacosException e) {
log.error("手动刷新配置失败", e);
}
return false;
}
}六、高级特性:配置灰度发布
6.1 基于Beta测试的配置灰度
@Service
@Slf4j
public class ConfigGrayReleaseService {
@Autowired
private ConfigService configService;
/**
* Beta测试:向特定IP发布配置
*/
public boolean publishBetaConfig(String dataId, String group,
String content, String betaIps) {
try {
// 1. 发布Beta配置
boolean result = configService.publishConfig(dataId, group, content,
ConfigType.PROPERTIES.getType());
if (result) {
// 2. 设置Beta测试的IP
configService.publishBeta(dataId, group, content, betaIps);
log.info("Beta配置发布成功,dataId: {}, betaIps: {}", dataId, betaIps);
return true;
}
} catch (NacosException e) {
log.error("Beta配置发布失败", e);
}
return false;
}
/**
* 监听Beta配置
*/
public void listenBetaConfig(String dataId, String group,
Consumer<String> configConsumer) {
try {
// 获取当前是否为Beta测试
boolean isBeta = configService.isBeta(dataId, group);
if (isBeta) {
// 获取客户端IP
String clientIp = getClientIp();
String betaIps = configService.getBetaIps(dataId, group);
if (betaIps.contains(clientIp)) {
// 当前客户端在Beta测试列表中
String content = configService.getConfig(dataId, group, 5000);
configConsumer.accept(content);
log.info("使用Beta配置,dataId: {}, clientIp: {}", dataId, clientIp);
}
}
} catch (NacosException e) {
log.error("检查Beta配置失败", e);
}
}
}6.2 基于权重的配置灰度
@Component
public class WeightBasedGrayRelease {
private final Random random = new Random();
/**
* 基于权重的配置灰度发布
* @param dataId 配置ID
* @param group 配置分组
* @param oldContent 旧配置
* @param newContent 新配置
* @param weight 灰度权重,0-100
*/
public void grayReleaseByWeight(String dataId, String group,
String oldContent, String newContent,
int weight) {
// 1. 为每个实例计算hash
String instanceId = getInstanceId();
int hash = Math.abs(instanceId.hashCode()) % 100;
// 2. 根据权重决定使用哪个配置
if (hash < weight) {
// 使用新配置
applyNewConfig(dataId, group, newContent);
log.info("实例 {} 使用新配置,hash: {}, weight: {}",
instanceId, hash, weight);
} else {
// 使用旧配置
applyOldConfig(dataId, group, oldContent);
log.info("实例 {} 使用旧配置,hash: {}, weight: {}",
instanceId, hash, weight);
}
// 3. 记录灰度状态
recordGrayStatus(dataId, group, instanceId, hash < weight);
}
/**
* 渐进式灰度发布
*/
public void progressiveGrayRelease(String dataId, String group,
String newContent, int totalSteps) {
for (int step = 1; step <= totalSteps; step++) {
int weight = (step * 100) / totalSteps; // 逐步增加权重
log.info("灰度发布第 {} 步,权重: {}%", step, weight);
grayReleaseByWeight(dataId, group, getCurrentConfig(dataId, group),
newContent, weight);
// 每步之间等待一段时间,观察效果
try {
Thread.sleep(5 * 60 * 1000); // 等待5分钟
} catch (InterruptedException e) {
Thread.currentThread().interrupt();
break;
}
// 检查是否有异常,决定是否继续
if (!checkSystemHealth()) {
log.error("系统健康检查失败,停止灰度发布");
rollbackGrayRelease(dataId, group);
break;
}
}
}
}七、监控与诊断:配置刷新的可观测性
7.1 配置刷新监控
@Component
@Slf4j
public class ConfigRefreshMonitor {
private final MeterRegistry meterRegistry;
// 监控指标
private final Counter configRefreshCounter;
private final Timer configRefreshTimer;
private final Map<String, AtomicInteger> configChangeCounters;
public ConfigRefreshMonitor(MeterRegistry meterRegistry) {
this.meterRegistry = meterRegistry;
this.configChangeCounters = new ConcurrentHashMap<>();
// 初始化指标
this.configRefreshCounter = Counter.builder("nacos.config.refresh")
.description("配置刷新次数")
.register(meterRegistry);
this.configRefreshTimer = Timer.builder("nacos.config.refresh.time")
.description("配置刷新耗时")
.register(meterRegistry);
// 监控长轮询连接
Gauge.builder("nacos.longpolling.connections",
() -> getLongPollingConnectionCount())
.description("长轮询连接数")
.register(meterRegistry);
}
/**
* 监控配置变更事件
*/
@EventListener
public void onConfigChange(EnvironmentChangeEvent event) {
configRefreshCounter.increment();
for (String key : event.getKeys()) {
// 记录每个配置项的变更次数
configChangeCounters
.computeIfAbsent(key, k -> new AtomicInteger(0))
.incrementAndGet();
// 发布到监控系统
meterRegistry.counter("nacos.config.change", "key", key).increment();
log.info("配置项变更: {} = {}", key,
environment.getProperty(key));
}
}
/**
* 监控配置刷新耗时
*/
public void monitorRefreshTime(Runnable refreshTask) {
long startTime = System.currentTimeMillis();
try {
refreshTask.run();
} finally {
long costTime = System.currentTimeMillis() - startTime;
configRefreshTimer.record(costTime, TimeUnit.MILLISECONDS);
if (costTime > 1000) {
log.warn("配置刷新耗时过长: {}ms", costTime);
}
}
}
/**
* 诊断配置刷新问题
*/
public void diagnoseConfigRefresh(String dataId, String group) {
try {
// 1. 检查配置是否存在
boolean exists = configService.getConfigService()
.getServerConfig(dataId, group, 3000L) != null;
// 2. 检查监听器状态
List<Listener> listeners = configService.getListeners(dataId, group);
// 3. 检查最后更新时间
long lastModified = configService.getLastModified(dataId, group);
// 4. 生成诊断报告
Map<String, Object> report = new HashMap<>();
report.put("dataId", dataId);
report.put("group", group);
report.put("exists", exists);
report.put("listenerCount", listeners != null ? listeners.size() : 0);
report.put("lastModified", new Date(lastModified));
report.put("currentTime", new Date());
report.put("timeDiff", System.currentTimeMillis() - lastModified);
log.info("配置刷新诊断报告: {}", JSON.toJSONString(report, true));
} catch (NacosException e) {
log.error("配置刷新诊断失败", e);
}
}
}7.2 长轮询连接健康检查
@Service
@Slf4j
public class LongPollingHealthChecker {
@Autowired
private ConfigService configService;
private final ScheduledExecutorService healthCheckScheduler =
Executors.newSingleThreadScheduledExecutor();
// 健康检查状态
private volatile boolean longPollingHealthy = true;
private volatile long lastSuccessfulPoll = System.currentTimeMillis();
@PostConstruct
public void init() {
// 每30秒执行一次健康检查
healthCheckScheduler.scheduleAtFixedRate(this::checkLongPollingHealth,
0, 30, TimeUnit.SECONDS);
}
/**
* 长轮询健康检查
*/
private void checkLongPollingHealth() {
try {
// 1. 测试配置获取
String testDataId = "health-check-dataId";
String testGroup = "DEFAULT_GROUP";
// 尝试获取一个不存在的配置,测试连接性
String config = configService.getConfig(testDataId, testGroup, 5000);
// 2. 检查最后成功轮询时间
long currentTime = System.currentTimeMillis();
long timeSinceLastSuccess = currentTime - lastSuccessfulPoll;
if (timeSinceLastSuccess > 120000) { // 2分钟无成功轮询
log.error("长轮询可能已停止,最后成功时间: {}ms前", timeSinceLastSuccess);
longPollingHealthy = false;
// 触发告警
triggerAlarm("长轮询健康检查失败",
"长时间未收到配置更新,最后成功时间: " +
new Date(lastSuccessfulPoll));
} else {
lastSuccessfulPoll = currentTime;
longPollingHealthy = true;
}
log.debug("长轮询健康检查通过");
} catch (Exception e) {
log.error("长轮询健康检查失败", e);
longPollingHealthy = false;
// 尝试恢复连接
recoverLongPolling();
}
}
/**
* 恢复长轮询连接
*/
private void recoverLongPolling() {
log.info("尝试恢复长轮询连接");
try {
// 1. 重新初始化ConfigService
configService.addListener("test-dataId", "DEFAULT_GROUP",
new AbstractListener() {
@Override
public void receiveConfigInfo(String configInfo) {
// 监听恢复
longPollingHealthy = true;
lastSuccessfulPoll = System.currentTimeMillis();
log.info("长轮询连接恢复成功");
}
});
// 2. 立即触发一次配置检查
configService.getConfig("test-dataId", "DEFAULT_GROUP", 5000);
} catch (NacosException e) {
log.error("恢复长轮询连接失败", e);
}
}
/**
* 获取健康状态
*/
public boolean isLongPollingHealthy() {
return longPollingHealthy;
}
/**
* 获取最后成功轮询时间
*/
public long getLastSuccessfulPoll() {
return lastSuccessfulPoll;
}
}八、经验总结与最佳实践
8.1 长轮询的关键参数调优
# application.yml
spring:
cloud:
nacos:
config:
# 长轮询超时时间,建议30-60秒
long-poll-timeout: 30000
# 配置重试时间,建议1-3秒
config-retry-time: 2000
# 最大重试次数,建议3-5次
max-retry: 3
# 启用远程同步配置
enable-remote-sync-config: true
# 扩展配置
extension-configs:
- data-id: shared-config.yaml
group: SHARED_GROUP
refresh: true # 是否动态刷新8.2 配置刷新的最佳实践
配置项的设计原则:
- 频繁变化的配置和稳定配置分离
- 按业务域划分配置,避免配置爆炸
- 重要配置添加版本控制和变更日志
客户端优化建议:
- 合理设置长轮询超时时间,避免频繁重建连接
- 实现客户端本地缓存,防止配置中心不可用时服务不可用
- 添加配置变更的监控和告警
服务端优化建议:
- 合理设置服务端的连接超时和线程池大小
- 监控长轮询连接数,防止连接泄漏
- 定期清理过期的长轮询连接
8.3 故障排查指南
当配置刷新出现问题时,可以按照以下步骤排查:
@Component
@Slf4j
public class ConfigRefreshTroubleshooter {
@Autowired
private ConfigService configService;
@Autowired
private Environment environment;
/**
* 配置刷新问题排查
*/
public void troubleshoot(String dataId, String group) {
log.info("开始排查配置刷新问题,dataId: {}, group: {}", dataId, group);
// 1. 检查配置是否存在
checkConfigExists(dataId, group);
// 2. 检查监听器状态
checkListenerStatus(dataId, group);
// 3. 检查网络连接
checkNetworkConnectivity();
// 4. 检查客户端配置
checkClientConfiguration();
// 5. 检查服务端日志
checkServerLogs(dataId, group);
log.info("配置刷新问题排查完成");
}
private void checkConfigExists(String dataId, String group) {
try {
String content = configService.getConfig(dataId, group, 5000);
if (content == null) {
log.error("配置不存在,dataId: {}, group: {}", dataId, group);
} else {
log.info("配置存在,内容长度: {}", content.length());
}
} catch (NacosException e) {
log.error("获取配置失败", e);
}
}
private void checkListenerStatus(String dataId, String group) {
try {
List<Listener> listeners = configService.getListeners(dataId, group);
log.info("配置监听器数量: {}", listeners.size());
for (int i = 0; i < listeners.size(); i++) {
Listener listener = listeners.get(i);
log.info("监听器 {}: {}", i, listener.getClass().getName());
}
} catch (Exception e) {
log.error("检查监听器状态失败", e);
}
}
private void checkClientConfiguration() {
log.info("客户端配置检查:");
log.info("- spring.cloud.nacos.config.server-addr: {}",
environment.getProperty("spring.cloud.nacos.config.server-addr"));
log.info("- spring.cloud.nacos.config.namespace: {}",
environment.getProperty("spring.cloud.nacos.config.namespace"));
log.info("- spring.cloud.nacos.config.refresh-enabled: {}",
environment.getProperty("spring.cloud.nacos.config.refresh-enabled"));
}
}总结
通过深入分析Nacos的长轮询机制,我们可以得出以下关键结论:
- 长轮询是实时性的保证:通过保持连接而不是频繁轮询,既减少了网络开销,又保证了配置变更的实时性
- 客户端重试机制至关重要:网络不稳定的情况下,完善的重试机制是配置刷新的可靠保障
- 监控和诊断不可或缺:没有监控的配置中心就像盲人摸象,必须建立完善的监控体系
- 灰度发布能力是生产必备:直接全量更新配置风险太大,必须支持灰度发布
最重要的收获:配置中心不是简单的键值存储,而是一个复杂的分布式系统。理解其工作原理,合理配置参数,建立完善的监控和故障排查机制,才能在生产环境中稳定使用。
这次事故让我深刻认识到,技术工具的使用不仅要知道"怎么用",更要理解"为什么这样设计"。只有深入理解底层原理,才能在出现问题时快速定位和解决,这也是中级开发者向高级开发者迈进的关键一步。